About:
These projects here showcase a few examples of my work including the theory and practice of each design.
Project 1:
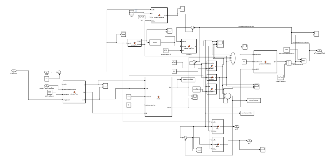
The area function, depicted in the upper left-hand corner of the chamber subsystem, presents itself also as function of the radial position of the piston.
Valve Plate Sizing:
The area function is governed by the actual geometry of the valve plate...
| Feature | Size |
|---|---|
| Piston Diameter | 13.60 mm |
| Cylinder Bore | 13.63 mm |
| Pitch Diameter | 90 mm |
| Slot Height | 8 mm |
| Dead Stroke | 10% |
Project 2:
In progress...
Project 3:
In progress...